Cơ cấu tổ chức nhân sự
22/07/2015
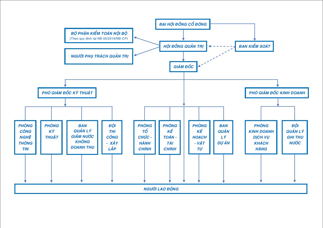
Cơ cấu tổ chức của Công ty bao gồm Hội đồng quản trị, Ban kiểm soát, Ban Giám đốc, Kế toán trưởng, 10 phòng, ban, đội chuyên môn – nghiệp vụ và 01 Bộ phận kiểm toán nội bộ:
Hội đồng quản trị nhiệm kỳ 2022 – 2027
1. Ông PHẠM TUẤN ANH | - Chủ tịch |
2. Ông NGUYỄN HOÀI NAM | - Thành viên |
3. Bà NGUYỄN THỊ BẢO CHÂU | - Thành viên |
4. Bà NGUYỄN THỊ KIỀU NGUYỆT | - Thành viên |
5. Ông VĂNG CÔNG HIẾU | - Thành viên |
6. Ông NGUYỄN HỮU TRÍ | - Thành viên |
7. Ông HỒ LÊ MINH | - Thành viên |
Ban kiểm soát nhiệm kỳ 2022 – 2027
1. Bà NGUYỄN THỊ THU HƯƠNG | - Trưởng ban |
2. Bà PHẠM THIÊN TRINH | - Thành viên |
3. Bà PHẠM THỊ PHƯƠNG LINH | - Thành viên |
Ban Giám đốc, Kế toán trưởng
1. Ông NGUYỄN HOÀI NAM | - Giám đốc |
2. Ông TRƯƠNG TẤN QUỐC | - Phó Giám đốc |
3. Ông VĂNG CÔNG HIẾU | - Phó Giám đốc |
4. Ông NGUYỄN HỮU CƯỜNG | - Kế toán trưởng |
Người phụ trách quản trị/Thư ký Hội đồng quản trị
1. Ông LƯU CHÍ QUỐC |
- Phó Trưởng phòng TC-HC; Người phụ trách quản trị/Thư ký HĐQT |
Bộ phận Kiểm toán nội bộ
1. Bà NGUYỄN PHAN DUNG | - Trưởng Bộ phận Kiểm toán nội bộ |
Các phòng, ban đội chuyên môn nghiệp vụ
1. Phòng Tổ chức - Hành chính |
2. Phòng Kế toán - Tài chính |
3. Phòng Kế hoạch - Vật tư |
4. Ban Quản lý Dự án |
5. Phòng Kinh doanh Dịch vụ Khách hàng |
6. Đội Quản lý Ghi - Thu nước |
7. Phòng Công nghệ Thông tin |
8. Phòng Kỹ thuật |
9. Ban Quản lý Giảm nước không doanh thu |
10. Đội Thi công - Xây lắp |
Sơ đồ cơ cấu tổ chức
